HashMap 主要用来存放键值对,它基于哈希表的 Map 接口实现,是常用的 Java 集合之一,是非线程安全的。
HashMap 可以存储 null 的 key 和 value,但 null 作为键只能有一个,null 作为值可以有多个
JDK1.8 之前 HashMap 由 数组+链表 组成的,数组是 HashMap 的主体,链表则是主要为了解决哈希冲突而存在的(“拉链法”解决冲突)。 JDK1.8 以后的 HashMap 在解决哈希冲突时有了较大的变化,当链表长度大于等于阈值(默认为 8)(将链表转换成红黑树前会判断,如果当前数组的长度小于 64,那么会选择先进行数组扩容,而不是转换为红黑树)时,将链表转化为红黑树,以减少搜索时间。
HashMap 默认的初始化大小为 16。之后每次扩充,容量变为原来的 2 倍。并且, HashMap 总是使用 2 的幂作为哈希表的大小。
JDK1.8 之前 HashMap 底层是 数组和链表 结合在一起使用也就是 链表散列。
HashMap 通过 key 的 hashCode 经过扰动函数处理过后得到 hash 值,然后通过 (n - 1) & hash 判断当前元素存放的位置(这里的 n 指的是数组的长度),如果当前位置存在元素的话,就判断该元素与要存入的元素的 hash 值以及 key 是否相同,如果相同的话,直接覆盖,不相同就通过拉链法解决冲突。
所谓扰动函数指的就是 HashMap 的 hash 方法。使用 hash 方法也就是扰动函数是为了防止一些实现比较差的 hashCode() 方法 换句话说使用扰动函数之后可以减少碰撞。
JDK 1.8 HashMap 的 hash 方法源码:
JDK 1.8 的 hash 方法 相比于 JDK 1.7 hash 方法更加简化,但是原理不变。
static final int hash(Object key) {
int h;
// key.hashCode():返回散列值也就是hashcode
// ^:按位异或
// >>>:无符号右移,忽略符号位,空位都以0补齐
return (key == null) ? 0 : (h = key.hashCode()) ^ (h >>> 16);
}对比一下 JDK1.7 的 HashMap 的 hash 方法源码.
static int hash(int h) {
// This function ensures that hashCodes that differ only by
// constant multiples at each bit position have a bounded
// number of collisions (approximately 8 at default load factor).
h ^= (h >>> 20) ^ (h >>> 12);
return h ^ (h >>> 7) ^ (h >>> 4);
}相比于 JDK1.8 的 hash 方法 ,JDK 1.7 的 hash 方法的性能会稍差一点点,因为毕竟扰动了 4 次。
所谓 “拉链法” 就是:将链表和数组相结合。也就是说创建一个链表数组,数组中每一格就是一个链表。若遇到哈希冲突,则将冲突的值加到链表中即可。

相比于之前的版本,JDK1.8 以后在解决哈希冲突时有了较大的变化。
当链表长度大于阈值(默认为 8)时,会首先调用 treeifyBin()方法。这个方法会根据 HashMap 数组来决定是否转换为红黑树。只有当数组长度大于或者等于 64 的情况下,才会执行转换红黑树操作,以减少搜索时间。否则,就是只是执行 resize() 方法对数组扩容。相关源码这里就不贴了,重点关注 treeifyBin()方法即可!

类的属性:
public class HashMap<K,V> extends AbstractMap<K,V> implements Map<K,V>, Cloneable, Serializable {
// 序列号
private static final long serialVersionUID = 362498820763181265L;
// 默认的初始容量是16
static final int DEFAULT_INITIAL_CAPACITY = 1 << 4;
// 最大容量
static final int MAXIMUM_CAPACITY = 1 << 30;
// 默认的负载因子
static final float DEFAULT_LOAD_FACTOR = 0.75f;
// 当桶(bucket)上的结点数大于等于这个值时会转成红黑树
static final int TREEIFY_THRESHOLD = 8;
// 当桶(bucket)上的结点数小于等于这个值时树转链表
static final int UNTREEIFY_THRESHOLD = 6;
// 桶中结构转化为红黑树对应的table的最小容量
static final int MIN_TREEIFY_CAPACITY = 64;
// 存储元素的数组,总是2的幂次倍
transient Node<k,v>[] table;
// 一个包含了映射中所有键值对的集合视图
transient Set<map.entry<k,v>> entrySet;
// 存放元素的个数,注意这个不等于数组的长度。
transient int size;
// 每次扩容和更改map结构的计数器
transient int modCount;
// 阈值(容量*负载因子) 当实际大小超过阈值时,会进行扩容
int threshold;
// 负载因子
final float loadFactor;
}-
loadFactor 负载因子
loadFactor 负载因子是控制数组存放数据的疏密程度,loadFactor 越趋近于 1,那么 数组中存放的数据(entry)也就越多,也就越密,也就是会让链表的长度增加,loadFactor 越小,也就是趋近于 0,数组中存放的数据(entry)也就越少,也就越稀疏。
loadFactor 太大导致查找元素效率低,太小导致数组的利用率低,存放的数据会很分散。loadFactor 的默认值为 0.75f 是官方给出的一个比较好的临界值。
给定的默认容量为 16,负载因子为 0.75。Map 在使用过程中不断的往里面存放数据,当数量超过了 16 * 0.75 = 12 就需要将当前 16 的容量进行扩容,而扩容这个过程涉及到 rehash、复制数据等操作,所以非常消耗性能。
-
threshold
threshold = capacity * loadFactor,当 Size>threshold的时候,那么就要考虑对数组的扩增了,也就是说,这个的意思就是 衡量数组是否需要扩增的一个标准。
Node 节点类源码:
// 继承自 Map.Entry<K,V>
static class Node<K,V> implements Map.Entry<K,V> {
final int hash;// 哈希值,存放元素到hashmap中时用来与其他元素hash值比较
final K key;//键
V value;//值
// 指向下一个节点
Node<K,V> next;
Node(int hash, K key, V value, Node<K,V> next) {
this.hash = hash;
this.key = key;
this.value = value;
this.next = next;
}
public final K getKey() { return key; }
public final V getValue() { return value; }
public final String toString() { return key + "=" + value; }
// 重写hashCode()方法
public final int hashCode() {
return Objects.hashCode(key) ^ Objects.hashCode(value);
}
public final V setValue(V newValue) {
V oldValue = value;
value = newValue;
return oldValue;
}
// 重写 equals() 方法
public final boolean equals(Object o) {
if (o == this)
return true;
if (o instanceof Map.Entry) {
Map.Entry<?,?> e = (Map.Entry<?,?>)o;
if (Objects.equals(key, e.getKey()) &&
Objects.equals(value, e.getValue()))
return true;
}
return false;
}
}树节点类源码:
static final class TreeNode<K,V> extends LinkedHashMap.Entry<K,V> {
TreeNode<K,V> parent; // 父
TreeNode<K,V> left; // 左
TreeNode<K,V> right; // 右
TreeNode<K,V> prev; // needed to unlink next upon deletion
boolean red; // 判断颜色
TreeNode(int hash, K key, V val, Node<K,V> next) {
super(hash, key, val, next);
}
// 返回根节点
final TreeNode<K,V> root() {
for (TreeNode<K,V> r = this, p;;) {
if ((p = r.parent) == null)
return r;
r = p;
}HashMap 中有四个构造方法,它们分别如下:
// 默认构造函数。
public HashMap() {
this.loadFactor = DEFAULT_LOAD_FACTOR; // all other fields defaulted
}
// 包含另一个“Map”的构造函数
public HashMap(Map<? extends K, ? extends V> m) {
this.loadFactor = DEFAULT_LOAD_FACTOR;
putMapEntries(m, false);//下面会分析到这个方法
}
// 指定“容量大小”的构造函数
public HashMap(int initialCapacity) {
this(initialCapacity, DEFAULT_LOAD_FACTOR);
}
// 指定“容量大小”和“负载因子”的构造函数
public HashMap(int initialCapacity, float loadFactor) {
if (initialCapacity < 0)
throw new IllegalArgumentException("Illegal initial capacity: " + initialCapacity);
if (initialCapacity > MAXIMUM_CAPACITY)
initialCapacity = MAXIMUM_CAPACITY;
if (loadFactor <= 0 || Float.isNaN(loadFactor))
throw new IllegalArgumentException("Illegal load factor: " + loadFactor);
this.loadFactor = loadFactor;
// 初始容量暂时存放到 threshold ,在resize中再赋值给 newCap 进行table初始化
this.threshold = tableSizeFor(initialCapacity);
}
值得注意的是上述四个构造方法中,都初始化了负载因子 loadFactor,由于 HashMap 中没有 capacity 这样的字段,即使指定了初始化容量 initialCapacity ,也只是通过 tableSizeFor 将其扩容到与 initialCapacity 最接近的 2 的幂次方大小,然后暂时赋值给 threshold ,后续通过 resize 方法将 threshold 赋值给 newCap 进行 table 的初始化。
putMapEntries 方法:
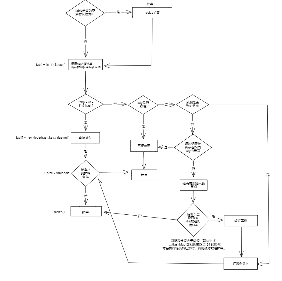
HashMap 只提供了 put 用于添加元素,putVal 方法只是给 put 方法调用的一个方法,并没有提供给用户使用。
对 putVal 方法添加元素的分析如下:
- 如果定位到的数组位置没有元素 就直接插入。
- 如果定位到的数组位置有元素就和要插入的 key 比较,如果 key 相同就直接覆盖,如果 key 不相同,就判断 p 是否是一个树节点,如果是就调用
e = ((TreeNode<K,V>)p).putTreeVal(this, tab, hash, key, value)将元素添加进入。如果不是就遍历链表插入(插入的是链表尾部)。
public V put(K key, V value) {
return putVal(hash(key), key, value, false, true);
}
final V putVal(int hash, K key, V value, boolean onlyIfAbsent,
boolean evict) {
Node<K,V>[] tab; Node<K,V> p; int n, i;
// table未初始化或者长度为0,进行扩容
if ((tab = table) == null || (n = tab.length) == 0)
n = (tab = resize()).length;
// (n - 1) & hash 确定元素存放在哪个桶中,桶为空,新生成结点放入桶中(此时,这个结点是放在数组中)
if ((p = tab[i = (n - 1) & hash]) == null)
tab[i] = newNode(hash, key, value, null);
// 桶中已经存在元素(处理hash冲突)
else {
Node<K,V> e; K k;
//快速判断第一个节点table[i]的key是否与插入的key一样,若相同就直接使用插入的值p替换掉旧的值e。
if (p.hash == hash &&
((k = p.key) == key || (key != null && key.equals(k))))
e = p;
// 判断插入的是否是红黑树节点
else if (p instanceof TreeNode)
// 放入树中
e = ((TreeNode<K,V>)p).putTreeVal(this, tab, hash, key, value);
// 不是红黑树节点则说明为链表结点
else {
// 在链表最末插入结点
for (int binCount = 0; ; ++binCount) {
// 到达链表的尾部
if ((e = p.next) == null) {
// 在尾部插入新结点
p.next = newNode(hash, key, value, null);
// 结点数量达到阈值(默认为 8 ),执行 treeifyBin 方法
// 这个方法会根据 HashMap 数组来决定是否转换为红黑树。
// 只有当数组长度大于或者等于 64 的情况下,才会执行转换红黑树操作,以减少搜索时间。否则,就是只是对数组扩容。
if (binCount >= TREEIFY_THRESHOLD - 1) // -1 for 1st
treeifyBin(tab, hash);
// 跳出循环
break;
}
// 判断链表中结点的key值与插入的元素的key值是否相等
if (e.hash == hash &&
((k = e.key) == key || (key != null && key.equals(k))))
// 相等,跳出循环
break;
// 用于遍历桶中的链表,与前面的e = p.next组合,可以遍历链表
p = e;
}
}
// 表示在桶中找到key值、hash值与插入元素相等的结点
if (e != null) {
// 记录e的value
V oldValue = e.value;
// onlyIfAbsent为false或者旧值为null
if (!onlyIfAbsent || oldValue == null)
//用新值替换旧值
e.value = value;
// 访问后回调
afterNodeAccess(e);
// 返回旧值
return oldValue;
}
}
// 结构性修改
++modCount;
// 实际大小大于阈值则扩容
if (++size > threshold)
resize();
// 插入后回调
afterNodeInsertion(evict);
return null;
}我们再来对比一下 JDK1.7 put 方法的代码
对于 put 方法的分析如下:
- ① 如果定位到的数组位置没有元素 就直接插入。
- ② 如果定位到的数组位置有元素,遍历以这个元素为头结点的链表,依次和插入的 key 比较,如果 key 相同就直接覆盖,不同就采用头插法插入元素。
public V put(K key, V value)
if (table == EMPTY_TABLE) {
inflateTable(threshold);
}
if (key == null)
return putForNullKey(value);
int hash = hash(key);
int i = indexFor(hash, table.length);
for (Entry<K,V> e = table[i]; e != null; e = e.next) { // 先遍历
Object k;
if (e.hash == hash && ((k = e.key) == key || key.equals(k))) {
V oldValue = e.value;
e.value = value;
e.recordAccess(this);
return oldValue;
}
}
modCount++;
addEntry(hash, key, value, i); // 再插入
return null;
}public V get(Object key) {
Node<K,V> e;
return (e = getNode(hash(key), key)) == null ? null : e.value;
}
final Node<K,V> getNode(int hash, Object key) {
Node<K,V>[] tab; Node<K,V> first, e; int n; K k;
if ((tab = table) != null && (n = tab.length) > 0 &&
(first = tab[(n - 1) & hash]) != null) {
// 数组元素相等
if (first.hash == hash && // always check first node
((k = first.key) == key || (key != null && key.equals(k))))
return first;
// 桶中不止一个节点
if ((e = first.next) != null) {
// 在树中get
if (first instanceof TreeNode)
return ((TreeNode<K,V>)first).getTreeNode(hash, key);
// 在链表中get
do {
if (e.hash == hash &&
((k = e.key) == key || (key != null && key.equals(k))))
return e;
} while ((e = e.next) != null);
}
}
return null;
}进行扩容,会伴随着一次重新 hash 分配,并且会遍历 hash 表中所有的元素,是非常耗时的。在编写程序中,要尽量避免 resize。resize 方法实际上是将 table 初始化和 table 扩容 进行了整合,底层的行为都是给 table 赋值一个新的数组。
final Node<K,V>[] resize() {
Node<K,V>[] oldTab = table;
int oldCap = (oldTab == null) ? 0 : oldTab.length;
int oldThr = threshold;
int newCap, newThr = 0;
if (oldCap > 0) {
// 超过最大值就不再扩充了,就只好随你碰撞去吧
if (oldCap >= MAXIMUM_CAPACITY) {
threshold = Integer.MAX_VALUE;
return oldTab;
}
// 没超过最大值,就扩充为原来的2倍
else if ((newCap = oldCap << 1) < MAXIMUM_CAPACITY && oldCap >= DEFAULT_INITIAL_CAPACITY)
newThr = oldThr << 1; // double threshold
}
else if (oldThr > 0) // initial capacity was placed in threshold
// 创建对象时初始化容量大小放在threshold中,此时只需要将其作为新的数组容量
newCap = oldThr;
else {
// signifies using defaults 无参构造函数创建的对象在这里计算容量和阈值
newCap = DEFAULT_INITIAL_CAPACITY;
newThr = (int)(DEFAULT_LOAD_FACTOR * DEFAULT_INITIAL_CAPACITY);
}
if (newThr == 0) {
// 创建时指定了初始化容量或者负载因子,在这里进行阈值初始化,
// 或者扩容前的旧容量小于16,在这里计算新的resize上限
float ft = (float)newCap * loadFactor;
newThr = (newCap < MAXIMUM_CAPACITY && ft < (float)MAXIMUM_CAPACITY ? (int)ft : Integer.MAX_VALUE);
}
threshold = newThr;
@SuppressWarnings({"rawtypes","unchecked"})
Node<K,V>[] newTab = (Node<K,V>[])new Node[newCap];
table = newTab;
if (oldTab != null) {
// 把每个bucket都移动到新的buckets中
for (int j = 0; j < oldCap; ++j) {
Node<K,V> e;
if ((e = oldTab[j]) != null) {
oldTab[j] = null;
if (e.next == null)
// 只有一个节点,直接计算元素新的位置即可
newTab[e.hash & (newCap - 1)] = e;
else if (e instanceof TreeNode)
// 将红黑树拆分成2棵子树,如果子树节点数小于等于 UNTREEIFY_THRESHOLD(默认为 6),则将子树转换为链表。
// 如果子树节点数大于 UNTREEIFY_THRESHOLD,则保持子树的树结构。
((TreeNode<K,V>)e).split(this, newTab, j, oldCap);
else {
Node<K,V> loHead = null, loTail = null;
Node<K,V> hiHead = null, hiTail = null;
Node<K,V> next;
do {
next = e.next;
// 原索引
if ((e.hash & oldCap) == 0) {
if (loTail == null)
loHead = e;
else
loTail.next = e;
loTail = e;
}
// 原索引+oldCap
else {
if (hiTail == null)
hiHead = e;
else
hiTail.next = e;
hiTail = e;
}
} while ((e = next) != null);
// 原索引放到bucket里
if (loTail != null) {
loTail.next = null;
newTab[j] = loHead;
}
// 原索引+oldCap放到bucket里
if (hiTail != null) {
hiTail.next = null;
newTab[j + oldCap] = hiHead;
}
}
}
}
}
return newTab;
}package map;
import java.util.Collection;
import java.util.HashMap;
import java.util.Set;
public class HashMapDemo {
public static void main(String[] args) {
HashMap<String, String> map = new HashMap<String, String>();
// 键不能重复,值可以重复
map.put("san", "张三");
map.put("si", "李四");
map.put("wu", "王五");
map.put("wang", "老王");
map.put("wang", "老王2");// 老王被覆盖
map.put("lao", "老王");
System.out.println("-------直接输出hashmap:-------");
System.out.println(map);
/**
* 遍历HashMap
*/
// 1.获取Map中的所有键
System.out.println("-------foreach获取Map中所有的键:------");
Set<String> keys = map.keySet();
for (String key : keys) {
System.out.print(key+" ");
}
System.out.println();//换行
// 2.获取Map中所有值
System.out.println("-------foreach获取Map中所有的值:------");
Collection<String> values = map.values();
for (String value : values) {
System.out.print(value+" ");
}
System.out.println();//换行
// 3.得到key的值的同时得到key所对应的值
System.out.println("-------得到key的值的同时得到key所对应的值:-------");
Set<String> keys2 = map.keySet();
for (String key : keys2) {
System.out.print(key + ":" + map.get(key)+" ");
}
/**
* 如果既要遍历key又要value,那么建议这种方式,因为如果先获取keySet然后再执行map.get(key),map内部会执行两次遍历。
* 一次是在获取keySet的时候,一次是在遍历所有key的时候。
*/
// 当我调用put(key,value)方法的时候,首先会把key和value封装到
// Entry这个静态内部类对象中,把Entry对象再添加到数组中,所以我们想获取
// map中的所有键值对,我们只要获取数组中的所有Entry对象,接下来
// 调用Entry对象中的getKey()和getValue()方法就能获取键值对了
Set<java.util.Map.Entry<String, String>> entrys = map.entrySet();
for (java.util.Map.Entry<String, String> entry : entrys) {
System.out.println(entry.getKey() + "--" + entry.getValue());
}
/**
* HashMap其他常用方法
*/
System.out.println("after map.size():"+map.size());
System.out.println("after map.isEmpty():"+map.isEmpty());
System.out.println(map.remove("san"));
System.out.println("after map.remove():"+map);
System.out.println("after map.get(si):"+map.get("si"));
System.out.println("after map.containsKey(si):"+map.containsKey("si"));
System.out.println("after containsValue(李四):"+map.containsValue("李四"));
System.out.println(map.replace("si", "李四2"));
System.out.println("after map.replace(si, 李四2):"+map);
}
}